• Category

    UX Design / VISUAL DESIGN / IA / Digital Strategy

  • Industry

    Enterprise / E-Comm / Retail / Service

  • Project timeline

    2017 - 2020

  • My Role

    Design Manager / Design Lead

PRODUCT NAME

OMNI-CHANNEL SALES & SERVICE WEB PLATFORM

Overview: A enterprise digital product that empowers frontline Reps to conduct sales and serve customers across all channels continuously, including telesales/customer care/retail/credit ops/tech support/warehouse/field technician/etc, to enable digital transformation, reduce operation cost and improve customer satisfaction.

Problem Space - OMNI Channel Experience

OMNI-Channel experience aims to provide a seamless 360 degree customer experience across service channels, both digital and traditional channels.

GOAL: In order to enable this digital transformation initiative, the goal for my business unit (consisting of Product, Design, Development, Project Management) is to build a digital platform to synergize channel operation, uplift customer experience, and increase business performance. Overall, we aim to include call centers, retail stores, self-serve websites, telesales, credit ops, tech support, warehouse, field technician, etc

MANDATE: My team’s mandate (Led by me as a Sr. Manager) is to explore OMNI channel space, define experience experience vision, create design strategies and deliver design solutions for the digital platform.

This case study is an overarching view for the entire platform. For individual projects and experience design, please refer to case study of three features: B2C E-COMM PURCHASE FLOW, WIRELESS SERVICE DASHBOARD, CUSTOMER INTERACTION & NOTE CREATION.

User Study

There are direct users and indirect users the product will serve:

To model the relationship, I created the view below where I see customers sit in the center and channel representatives (Reps) surround the customers with 360 degree service, and our digital platform supports Reps to conduct their roles.

Pain Points

I led my team to conduct a great amount of onsite research and offsite research to identify pain points and opportunities.

user types
Fig.1 - two-fold user types and painpoints
user study
Fig.2 - Research we adapted to understand our users

High-Level Customer Journy

Also the research included understanding customer journeys, both through qualitative and qualitative analysis. Customer journey mapping provided us the pain points and driving factors, of which brings customers to one channel and drives them to another channels, from there we identify the needs to both build channel augmentation and channel standalization.

Below diagram outlines the high-level customer journey, from which detailed journeys were mapped out when designing individual experience.

high-level customer journey
Fig.3 - High-level Customer Journey

Product Experience Vision

During the Discovery phase, apart from studying users and empathizing with their pain points, I also worked with business owners and leadership teams to define the Product Experience Vision, so that it can guide the following design strategy and design work.

The Experience vision creation involved stakeholder interviews and focus group sessions. And it includes three perspectives: Business, Employee and Customer:

product experience vision
Fig.4 - Product Experience Vision

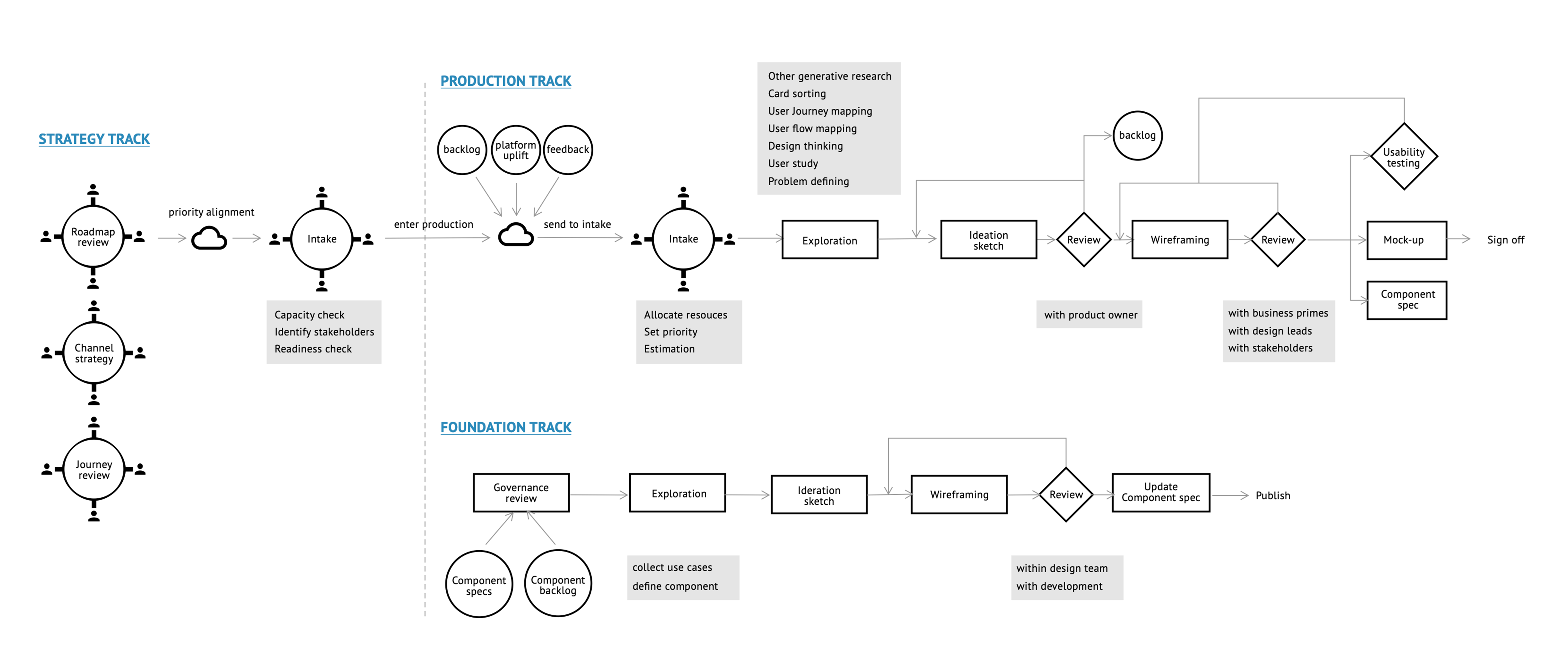
Experience Design Process

Similar to any company values User Experience, my team drives and keeps evolving our design process that better suits organization setup. We segmented the overall process into Strategy track, Production track, and Foundation track.

Production Track

Production track focuses on the User-Centered-Design process, which is across requirement analysis, research & discovery, user study, ideation & conceptualization, wireframing, prototyping, and usability testing steps.

Strategy Track

Strategy track aims to place experience value on the table in earlier stages when planning for new business models, products and service procedures. I as Design Manager joins the board discussions focusing on product roadmap, channel strategy and journey envisioning to spread UX impact, plan for resources, and shape product strategy. Upon discovery and alignment, initiatives blessed by the management teams will then enter the production track.

Foundation Track

As one of the major UX driven initiatives, Design System building happens on the Foundation Track, in parallel to Production Track, which focuses on creating the organic building block to develop OMNI-Channel foundation at scale and in Agile method.

Experience Design Process
Fig.5 - Experience Design Process

Product System View

OMNI-CHANNEL SALES & SERVICE WEB PLATFORM is one product in two branded variants distributed through multiple channel versions via configuration options in response to channel requirements. It consists of dozens of function modules, including CRM, billing and payment, sales tools, offers, order inquiry, service changes, permission control, business intelligence and etc.

Together with other major OMNI-Channel products - AI Chatbot and Knowledge Management platform, they form the enterprise OMNI-channel system. Their backbone - Design System glues all the above products to evolve at own pace but still bring one holistic experience.

The below diagram shows my view on how the end-user experience is impacted by each product in the OMNI system:

Ecosystem
Fig.6 - System View

Information Architecture Design

IA Map

Reps have to switch between multiple tools (70+ in total) and their proficiency levels on tools and knowledge on service vary depending on trainings received, which resulting in long service time, inconsistent information provided to customers and ineffective in completing sales target.

IA map
Fig.7 - IA map

Think holistically and build at scale

One of my major roles is to oversee the platform experience design. It is extremely hard to keep myself on top of things when every piece in the system is moving. Also, advanced business logics, industry domain knowledge and diverse stakeholder interests add to the complexity.

Roadmap discussion with Product Owners is a effective way to ensure myself and my design team understand the future state and feature iteration plans, so that we can focus on the bigger picture when making design decisions.

Foundation Design

We are a future-envisioning team, and we are thriving for a foundation for the system/team to grow continuously and fix imperfection with low efforts, which led us to Design System building. We have created a DSM construct in the atomic approach along the way we built pages and functionalities, and also a process of intaking new components, evolving existing components and publishing new components. The focus was on how to place DSM in a central position and interacting with numerous projects.

Next steps, we are aiming for governance on interaction patterns and embedded function within each component.

Design system
Fig.8 - Design System View

Product Outcome

Before

Reps have to switch between multiple tools (70+ in total) and their proficiency levels on tools and knowledge on service vary depending on training received, which results in long service time, inconsistent information provided to customers and ineffective in completing sales target.

After

Through my design leadership, OMNI digital platform has grown into a product with well-defined experience strategy, cohesive design patterns, massive function modules, expanded into multiple channels and dual-branded.

lineup

Individual Project Showcase

With the above overarching view of the entire OMNI-Channel Sales & Service platform, my team and I have delivered dozens of, if not a hundred, experience design projects over the past three years.

Below are three projects to showcase the actual project journey and its outcomes:

See more work

STYLE PORTRAIT MOBILE APP

See more work

Wireless Service Dashboard